1 项目概述
1.1 项目背景和目的
通过用户调研、市场调研、竞品分析,找到产品的机会点以及切入点,进而设计一款轻量、简单、新颖、好玩的待办清单类产品,帮助用户高效地完成任务和达成目标。同时,通过版本1.0产品验证市场的机会点和用户反馈,并为下一个版本产品迭代提供指导建议。
1.2 用户特征
通过大数据平台搜索、阅读相关报告和用户访谈,对待办清单目标用户的用户特征进行多方提炼,梳理出目标用户分为大学生人群和已经工作的白领人群,接下来对用户特征进行总结,如下表所示。
表1-1 待办清单类用户特征
1.3 市场调研
1.3.1 产品选择
以「待办清单」为关键词在「七麦数据」上搜索,可获得一系列相关app。接下来,一方面,通过品类筛选、下载人数、该品类下的应用排名筛选出若干应用;另一方面,根据版本更新次数、版本评分以及App Store精品推荐次数,筛选出综合能力较强的app,如下图所示。
综合产品的应用排名、30天下载量预估、品类、最近一年版本更新次数、所有版本评分、App Store推荐次数,我们可以看出「滴答清单」和「番茄ToDo」这两款产品,在排名前10的待办清单类产品中拥有最高的30天预估下载量和最近一年版本更新次数最频繁。因此,我们可以认为,这两款产品是待办清单类产品的代表产品。
1.3.2 产品定位
通过体验10款app并做了简单产品定位(图1-1),总结如下:
- 轻量级应用有极简待办app、豌豆清单app,适合对功能要求简单的用户群,且适合当作MVP来分析待办清单类应用;
- 选择单个功能作为主要亮点的应用有布谷番茄、达目标、成就productive、Pendo。其中,成就Productive和达目标通过金钱驱动用户达到目标或养成好习惯;布谷番茄将任务和技能相关联,有目标驱动用户完成一个个小任务;Pendo用一个时间轴将所有任务串联起来,页面简单明了;
- 番茄todo和番茄清单支持排行榜、自习室,通过排行榜满足用户内心的成就感,通过自习室互相监督、互相激励顺利实现目标;
- 滴答清单和Microsoft支持跨平台登陆,多人协作。
图1-1 产品定位信息列表
1.4 竞品分析
1.4.1 番茄todo和滴答清单对比分析
- 产品基本情况对比
表1-2 「番茄todo」与「滴答清单」基本情况对比
从产品slogan、定位、核心功能得知,番茄todo更强调培养用户专注,让用户更加专注的完成待办;滴答清单高效的管理,让用户更加轻松的完成任务和更高效的规划时间。
从产品上线时间和近1年版本更新次数来看,滴答清单上线更早,并且和番茄todo相比迭代更频繁,速度更快。产品功能差异对比
- 产品功能差异对比
图1-2 「番茄todo」与「滴答清单」差异点
番茄todo和滴答清单都提供了待办清单、番茄钟、提醒等相同的功能。
番茄todo通过学霸模式、番茄自习室、量化习惯功能,从目标设定、强制学习到同伴共同努力以及量化为习惯,帮助用户能够更加专注的完成目标。
滴答清单的便签、在线协作和微信公众号功能从创建、多方协作、管理的角度来简化用户的操作和待办完成难度。用户可以通过微信语音聊天创建计划等,从而更高效、更方便地管理待办事项。
1.4.2 番茄todo 迭代路径及数据表现
- 迭代和运营路径
下图(图1-3)梳理了番茄todo关键版本的迭代内容(数据来自七麦数据),可以看出产品的迭代路径是:
- 阶段一:V1.0~V3.0属于探索期,探索产品的定位和完善基础功能
- 阶段二:V3.0~V5.5版本期间,明确产品定位为“极简高效可爱的番茄钟”。修改定位之前,使用多样计时方式、学霸模式和严格模式来督促用户专注;修改定位之后,增加强制提醒和未来计划表来帮助用户更好的进行专注完成待办事项。
- 阶段三:V5.6~V7.1版本期间,增加产品的社交功能,通过自习室以及排行榜建立社交属性,从而督促用户更加自觉的专注学习。
- 阶段四:V7.2~V8.1.8版本期间,主要优化季度卡用户的特权服务以及其他功能的优化。
图1-3 番茄todo迭代路径
- 数据表现——下载量
根据七麦数据近三个月番茄todo iPhone平台数据统计,番茄todo目前排名效率(免费)榜单第15位,最近三个月总下载量预估为754,074次,日平均下载量为8,287次,单日下载量峰值出现在4月29日,为13,215次,如下图1-3所示。通过以上数据可以看出番茄todo在待办清单产品中排名靠前,用户量较大。
图1-4 番茄todo近三个月下载量
- 数据表现——使用数据
微博平台#番茄todo#话题的阅读量为422.1万,讨论为6972;番茄todo超话社区的阅读量为2011万,帖子为1.1万,番茄为2.7万。从用户分享的动态中可以看出,大多用户用此产品进行日程管理、工作学习计划以及习惯养成,同时,好多用户是寻找自习室里面的小伙伴,除此之外,进行分享的用户大部分为付费用户,从分享的内容也可以推断出重度用户对此产品的依赖性较大,用户粘度较高。
1.4.3 待办事项模块对比
- 番茄todo 待办事项 业务流程图
- 滴答清单 待办事项 业务流程图
- 番茄todo 待办事项 关键页面
- 滴答清单 待办事项 关键页面
小结
- 番茄todo的“添加待办”按钮固定在左上角,而滴答清单的“待办创建”按钮可以在左下角和右下角进行手动调整。番茄todo的待办必须选择一种计时方式,而滴答清单的待办不一定跟时间关联。所以,滴答清单的待办添加按钮手动调整位置,且创建待办事项步骤少。番茄todo的则放在页面上方则减少用户操作,并且创建待办事项步骤较多。
- 番茄todo的待办创建是以弹出窗口的形式展示,而滴答清单则是在输入框中填写,并且允许全屏展示待办事项的详细信息。
- 番茄todo的待办创建类型有普通番茄钟、养习惯、定目标三种类型,并且每种类型的番茄钟的时间都可以选择倒计时、正向计时、不计时三种计时方式,养习惯和定目标的量词包括分钟、次、自定义三种方式。滴答清单则提供了一种创建待办事项的方式,并且默认不提供番茄钟计时,但提供了日历、优先级、标签、位置等管理功能。
- 番茄todo的创建方式只能通过文字输入的形式录入。滴答清单的创建方式可以通过文字和语音两种方式创建,另外,可以使用微信公众号和Siri的方式以聊天的形式创建待办。通过语音创建待办事项在识别成功后,间隔几秒会自动创建待办,用户在使用语音创建待办时目的就是方便快捷,自动成功创建很好的满足了用户的需求。
- 番茄todo的待办完成需要点击“开始”按钮,再根据计时的类型进行完成;滴答清单则是点击待办前方的选择框或者左滑待办标记已完成。因为番茄todo是以专注计时为主,待办事项都需要进行计时,而滴答清单则以管理为主,要让待办从创建到完成的操作更加方便快捷。
- 番茄todo和滴答清单都没有垃圾箱,番茄todo删除待办时弹出“确定删除吗”,点击确定即可删除,创建同名待办删除的数据过一段时间会恢复;而滴答清单优化待办点击垃圾桶图标删除待办,则在页面下方显示恢复按钮,但显示几秒后会消失。
2 功能列表
通过「用户-场景-问题-解决方案」的需求分析模型,对痛点提出合理的解决方案,并产出需求列表。将需求根据用户量与发生频率、开发难度与效果、以及KANO模型排序,最终整理出来待办清单V1.0版本功能列表。
2.1 用户-场景-问题-解决方案
用户一:小美,女,北京,自由作家,心理学爱好者
场景:小美把每天要做的事情,写在清单上,快到时间了提醒一下,完成一个就打一个✓,很有成就感。而且,小美把要做的大事小事都记录在上面,吃饭也记一下,要不然根本不晓得自己每天都干嘛了。
问题:
- 日常琐事繁杂且没有规律,不记录很容易混乱出错
- 小美整天忙忙碌碌,不记录没有成就感,容易放弃
解决方案:
- 创建待办清单 + 日历视图可迅速了解本月哪些日期有所安排,并通过点击具体日期查看当天所有事项
- 优先级排序 + 打勾完成,将紧急、重要的事情优先完成,避免混乱,完成后逐一打勾,容易产生成就感
用户二:小丽,女,广州,某金融公司白领,健身爱好者,自律达人
场景:喜欢制定计划并井井有条地完成。在清单上定义了很多打开习惯,比如每天喝8杯水,每隔一天练一组瑜伽,睡前按摩脸部。喜欢把自己的成就分享到朋友圈等社交平台。
问题:
- 日常坚持的习惯有很多,有些习惯靠脑袋记录偶尔会忘记
- 小丽每天逐一地完成预定的习惯,并且时不时地将成就分享到朋友圈等社交平台。
解决方案:
- 创建打卡 + 日历视图可迅速了解当前有哪些坚持的习惯,并通过点击具体日期查看当天所有待办习惯
- 打卡完成,避免混乱,逐一打勾表示完成,容易产生成就感
- 分享,将完成后的习惯,分享到社交平台
2.2 产品V1.0版本功能列表
产品名称:效率清单
产品Slogan:简洁高效地清单手册
V1.0版本主要功能模块:注册登录模块、待办事项模块、习惯养成模块及个人中心模块。
(1)V1.0版本的功能模块:
基础模块:
注册登录模块:微信一键登录、QQ登录、微博登录、手机号验证码登录
个人设置中心:头像、昵称、手机号、微信、QQ、微博、反馈与建议、帮助中心
数据统计:按天、按周统计任务和打卡记录
核心模块:
待办事项模块:将当前待办事项创建出来,并设置待办日期与时间,设置优先级,是否重复等相关功能
习惯养成模块:根据用户需求创建习惯,并设置哪一天执行习惯,是否重复等相关功能
(2)待办事项模块及习惯养成模块功能点列表:
表2-1 功能点描述
(3)产品迭代计划:
V1.0版本:上线待办事项模块、养成习惯模块以及基础设置模块的核心功能
接下来进一步完善核心功能,以及根据用户的反馈及建议优化相关功能和页面
V2.0版本:增加番茄钟专注
3 流程图
3.1 业务逻辑图
图3-1 业务逻辑图
3.2 业务流程图
3.2.1 用户打开软件流程
用户不用注册或登录,仅同意用户和隐私协议,就可以使用软件,但是只有登录之后才能同步历史数据、查看数据统计信息。
3.2.2 登录或注册流程
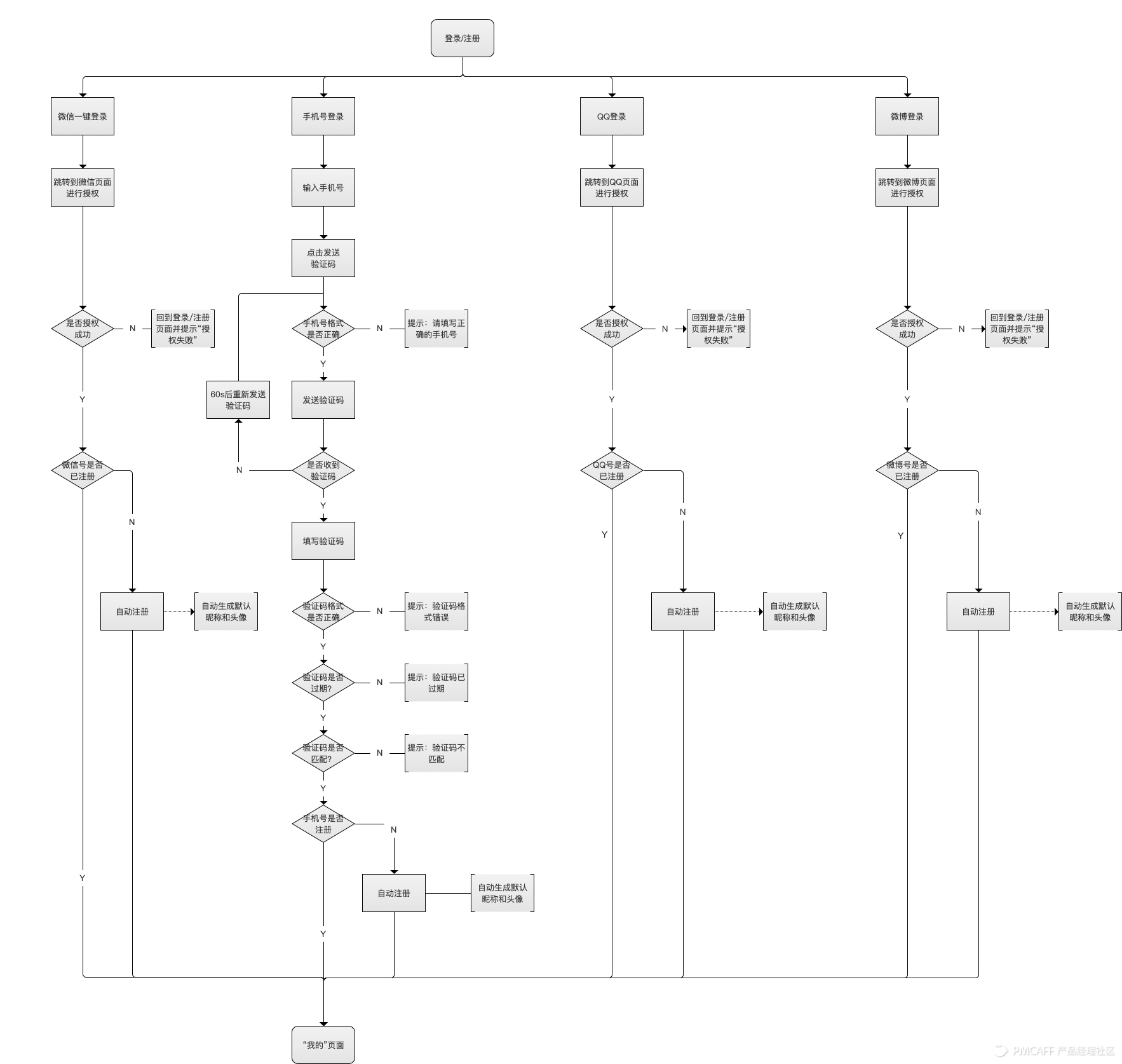
用户首次登录,不用注册,系统会自动注册。登录有两种:一种是手机号验证码登录,另一种第三方社交账号登录,包括微信一键登录、微博登录、QQ登录。
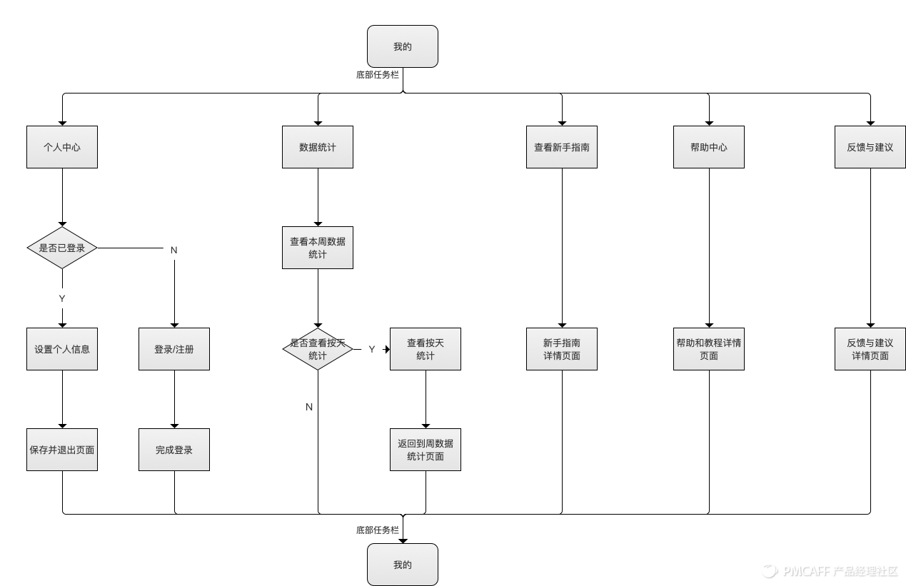
3.2.3 基础设置流程
用户登录软件之后,可以查看个人中心,并修改个人信息,包括昵称、头像等。数据统计信息分别按周、按天呈现给用户,新用户使用软件过程中,有些地方不知道怎么使用,则查看新手指南和帮助中心。用户想吐槽软件,在反馈与建议页面中,尽情吐槽。
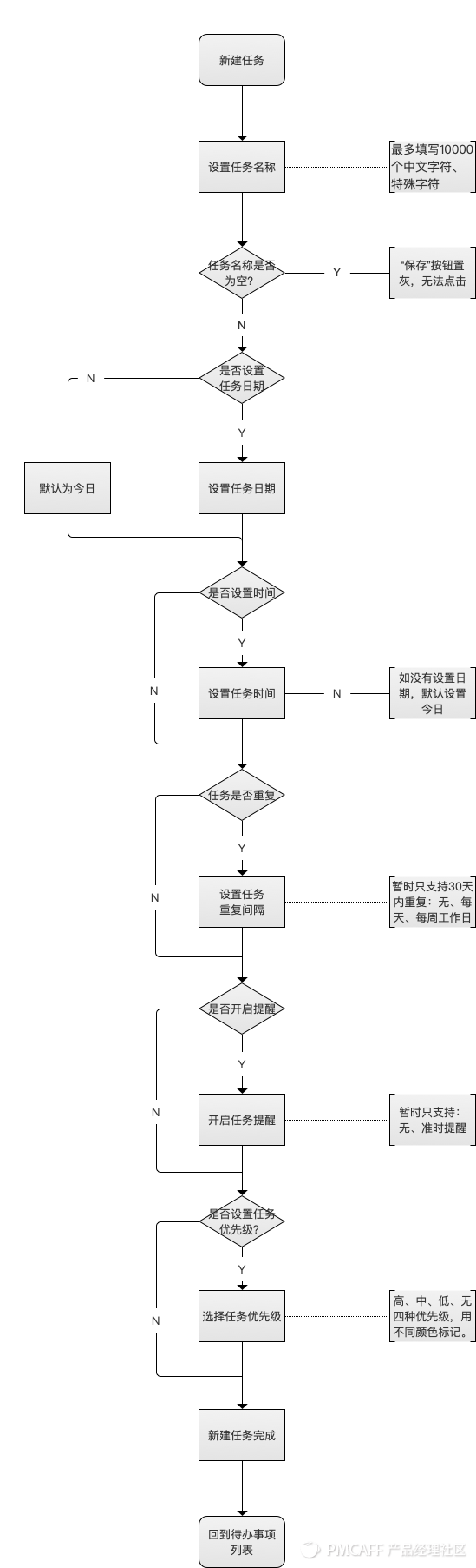
3.2.4 新建待办事项流程
创建待办事项时,待办名称为必填项,并且最多填写10000个中文字符。目前,不能创建没有日期并且没有时间的待办事项。默认创建待办事项时,日期默认为当前日期,时间默认为当前时间,具体到分钟。暂时只支持无提醒、准时提醒两种提醒方式。待办事项的优先级分为无、低优先级、中优先级、高优先级五种优先级别。
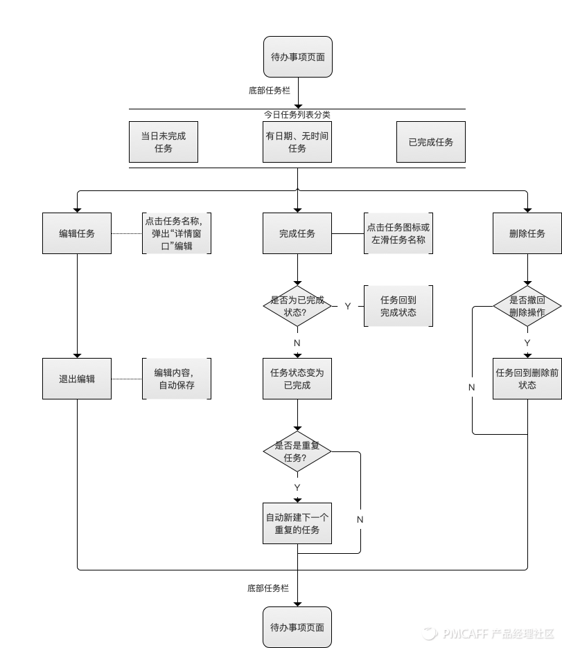
3.2.5 待办任务列表流程
待办事项列表按天显示当天所有待办事项。待办事项列表中呈现三类待办事项:当日未完成任务、有日期且无时间任务、已完成任务。首先按提醒时间正序列出当日未完成任务,其次按创建时间正序列出有日期无时间的未完成任务,最后按完成时间倒序排列已完成的任务。
3.3.6 新建习惯流程图
新建习惯时,习惯名称不能为空,并且执行习惯的频率按天执行,以及每周在哪些天执行。
4 页面流程图
5 功能详细介绍
5.1 登录或注册模块
5.2 个人中心模块
5.3 待办事项模块
5.4 养成习惯模块
6 埋点文档
6.1 考核指标
在产品的V1.0中,我们主要考察以下几点:
- 用户新增数:一个自然日新登录应用的用户数(一个设备号代表一个用户)
- 用户流失率:用户在一周内没有第二次使用app视为已经流失
- 第3日留存率:当日新增的用户中,新增日之后的第3天还登录的用户数/第一天新增的用户数
- 第7日留存率:当日新增的用户中,新增日之后的第7天还登录的用户数/第一天新增的用户数
- 第30日留存率:当日新增的用户中,新增日之后的第30天还登录的用户数/第一天新增的用户数
- MAU/DAU:在一个月中每天使用一次该app的用户量/该月内总用户量
- 功能使用情况:
- 统计定目标、养习惯两种待办各自新建的数量,分析其中功能使用的情况
- 统计数据中相关功能使用的情况,计算此功能使用的占比
- 统计登录用户数和使用app没有登录大的用户数的占比
